|
|
|
|
|
|
Solution of the singular Sturm-Liouville Problem: vibration of the closed ring string (Notes, p. )
Applied Engineering Mathematics
Supplemental website of BYU ME505 "Applied Engineering Mathematics" class Professor: Vladimir Soloviev, E-mail: vps@et.byu.edu
ResearchGate
GoogleScholar
ME 505
SCHEDULE FALL 2025
| |
MN |
TU |
WD |
TH |
FR |
| 8 - 9 |
|
|
|
|
|
| 9 - 10 |
|
|
|
|
|
| 10 - 11 |
|
|
|
|
|
| 11 - 12 |
|
devotional |
|
|
|
| 12 - 1 |
ME505 CB230 |
|
ME505 CB230 |
|
ME505 CB230 |
| 1- 2 |
CB LOBBY |
|
CB LOBBY |
|
CB LOBBY |
| 2 - 3 |
|
|
|
|
|
| 3 - 4 |
MATH303 TMCB111 |
MATH303 TMCB111 |
MATH303 TMCB111 |
MATH303 TMCB111 |
MATH303 TMCB111 |
| 4 - 5 |
|
|
|
|
|
| 5 - 6 |
|
|
|
|
|
CLASS MATERIALS
PELE Poisson's Equation - Laplace's Equation
|
Solution of Poisson's Equation with non-homogeneous boundary conditions:
TEMPLATE
|
DDDD
DDNN
DDNR
DDRR
DNRN
DNRR
DRND
DRRD
|
NDDR
NNRD
|
RDDN
RNRR
RRDR
RRNN
RRRR
|
HEAVY STRING
S
|
FIREFLY IN THE FOG
This project was inspired by the animated movie "Hedgehog in the fog" (watch the movie by clicking on hedgehog)
Solution of Austin Foster, Fall-2017
|
STAR WARS

Solution of Isaac Wheeler, Fall-2020
|
RAINDROPS KEEP FALLING ON MY ROOF
The Finite Integral Transform solution of the 2-dimensional wave equation with damping (Fall 2018).
|
THE FOKKER-PLANCK EQUATION
Adriaan Fokker (click on picture to listen Fokker playing on his microtonal organ) and Max Planck
The Finite Integral Transform solution of the 1-dimensional Fokker-Planck equation, with both the drift and diffusion term. Initial condition is a Dirac delta function (Fall 2019).
|
HANGING CABLE
Without damping With damping
u(L,t)=sin(w*t) S(x,t)=So*delta(x-x0)
The Finite Integral Transform solution (2019-2024)
|
JJ
The Finite Integral Transform solution (2019)
|
THE DOPPLER EFFECT
Utrecht, Netherlands, July 2021
Moving Heat Waves. Solution of Natasha Wilson (Fall-2021).
|
CYMBALS
The Circular Integral Transform solution by Jacob Moore (2022)
|
KORTOSKALACS
The Circular Integral Transform solution by Ryan Ruth (2022)
|
THE THREE RAVENS
The Integral Transform solution by Jon Black (2023) The moving point source of periodic strength problem was solved with two finite Fourier transforms and a Laplace transform. The convolution integral in inverting the Laplace transform was evaluated with numerical quadrature.
|
AUTUMN LEAVES
Application of two finite Fourier Transforma and a Laplace Transform. Solution by Christopher Nyborg (2023)
|
TRAMPOLINE
The Integral Transform solution by Brooke Lillie (2023)
|
THE PHOENIX
The Integral Transform solution by Joshua Taylor (2023)
|
POPCORN
The Integral Transform solution by Benjamin Diehl (2025) HW#8
The Integral Transform solution by Isaak Sudweeks (2025) HW#8
|
|
|
Journal of Applied Engineering Mathematics (formal status)
MSWord Template
LaTeX template is in the Learning Suite
|
|
VOLUME 12 DECEMBER 2025 |
The revised versions of the papers, submitted after review, are marked with the letter R.
01 Kenneth Quintana and Anna Cardall Manning's and Navier-Stokes in Rectangular Channels R
02 Conner Murray Acoustic Attenuation and Viscosity Estimation in a Cylindrical Pipe
03 Benjamin Diehl Modeling Effective Laser Kerf in a Thin Wooden Plate
04 Tugrul Yaylali and Joseph Morrell Harmonic Quantification of Granular Contact Dynamics for In-Situ Defect Detection in Binder Jetting
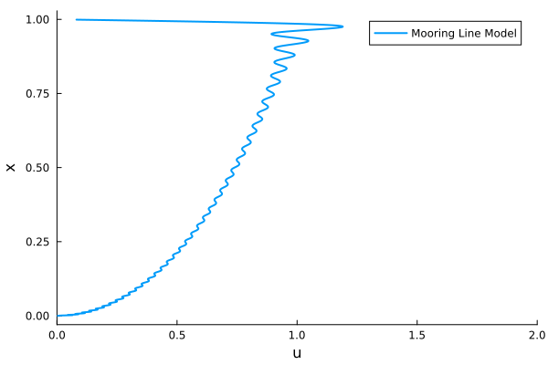
05 Weston Pace A Dynamic Mooring Line Model from the Wave Equation
06 Jarod Varga Transient Heat Conduction in Steel under Extreme Surface Heat Flux: a Lightsaber Example
07 Matthew Ashcraft and Jared Ashcraft Mathematical Model of a Bouncing Ball R

08 Andrew Chen Cooling of Hot Drink in a Cylindrical Cup R

09 Jacob Cox and Ben Crapo Modeliung Damped Cosmic Impacts with the Circular Integral Transform R

10 Damon Henderson and Teagan Matthews Harmonics within a Tongue Drum
11 Tyson Humphrey Eigenvalue-Based Sensitivity Analysis for Blended Wing Body Cocept Models
12 Dane Miner Analysis of Impact Geometry on Wave Propagation in a 2D Circular Domain R

13 Nicolas Onstott Evolution of a Two-Layer Upwelling Current R
14 Isaac Sudweeks and Nik Houtz Wave Cancellation on Circular Membrane: Solving for Time-Dependent Boundary Motion Using Hankel-Mode Decomposition R
15 Alexandra Comer and Hollis Waites Using the 1D Wave Equation to Inform Guitar Design
16 Matthew Linnell Pressure Waves Changing Media
17 Chase Wright Modelling Censorship in Complete Graph Social Networks via the Heat Equation and Probabilistic Digital Boundary Conditions
VIDEO
|
|
VOLUME 11 DECEMBER 2024 |
Ethan Cleaver Numerical Approximation for Heat Flow Between Adjacent Regions
Dallan Trentman Feasibility of Firewalk Modeling
Edward Mercado, Hunter Manner and Bryant Johnson Solution of 1-D Fick's Law to Find Analyte Concentration Profiles for Reversible Metal Deposition on a Solid Electrode
Erick Garcia Morado and
Anson Bennett Modeling the Propogation of Pressure Waves through Human Arteries
Ayden Bennett Modeling Rogue Waves in the Middle of a Hurricane
Naomi Elmer, Jennafer Marsh and McKenna Nichols Dynamic Analysis and Simulation of Trampoline LineSystems: a PDE-based
Approach Using Wave Equations, Bessel Functions, and Integral Transforms
Joel Gibb and Joshua Taylor Using an Analytical Solution of 3D Heat Diffusion Equation to Evaluate the
Effects of Weld Speed and Tthermal Condactivity
Jared Landetta and Grace Gardanier Spectral Deconvolution for the Identification of Multi-component
Sofia Iannicelli and Nicole Peterson Coupling of the Wave Equation and a Hanging Cable
Comment VS:
This is a very interesting model that can be loosely interpreted as a study of the behavior of hair,
with one end attached to the skin (represented by the horizontal axis) and
interacting with an external force (e.g., wind) modeled by a solution of the wave equation.
The visualization above illustrates this for a single hair and for a bundle of three hairs.
The assumption in the paper that hair is massless and thus unaffected by gravity
is effectively demonstrated in these two videos,
Video 1
and
Video 2
where the resemblance with the presented solution is striking.
Cameron Stoker and Ryan Jurges Temperature Modeling of a Cement Pipe
Simon Calabuig and Haylee Sevy Jet Turbine Nozzle Vibrations
Samuel Erickson Large Deflection of a Composite Cantilever Beam
Ammon Gallart and Caleb Swain Baking Long Bread Transient Thermal Model
Spencer Larson and Jacob Numbers Parameter Optimization for Valid Assumption of Infinite Length in Molten Salt Measurement System
Dawson Walker Wave Equation Computational Times
Ben Wright Exploring Development of Shock Waves in Fluids Using the Inviscid
Burger’s PDE
Austine Fernando Dynamic Heat Ppopagation in a Metal Pan: Insights From a One-Dimensional
Bessel Function Model
Cody R Greener Analytical Solution for the Euler-Bernoulli Beam Theory with Damping for
Two Identical Bolted Beams
|
|
VOLUME 10 DECEMBER 2023 |
Christian Valencia Narva Analytical Approaches to Stokes' First Problem: Similarity and
Laplace Solutions with a Laplace-Only Variation
Sarah Sanderson Two-Point Statistics of Geometrically Necessary Dislocation Development around Precipitates in Aluminium 6016
Noah Cahill and Joshua Taylor Rotating Detonation Engine Modeling
Tyler Williams and Cameron Vann Annular Thin-Layer Concentration Profile during Bulk Electrolysis
George Ankrah and Francis Anane Heat Transfer along the Surface of the Tubes in a Finned Heat Exchanger
Brian Easthope Smoking Brisket Simulation Using Heat Diffusion
Tyson Danby, Justin Hawkins, and Andrew Tagg Analyzing Three Dimensional Fluid Flow between Rotating Concentric Cylinders
Jonathan K. Black and Josh Blackham Solution of Euler-Bernoulli Beam Equation by Integral Transform Method
Thomas Andrews and Rebecca Estes Modeling Harmonics in a Guitar String
Muhammad Taha, Brandon Page, and Jefferson Santos Da Silva Analytical Modeling of Microchannel Temperatures in Thermal Gradient
Gas Chromatography Columns
Bryce Harward and Ben Perry Iplementation of Curve-Fitting Algorithms for Extrapolation of the Interface Temperature in Rotary Friction Welding
Jason Torrie Vapor Phase Diffusion in a Transpiration Apparatus
Jacob Child and Brooke Lillie Modelling a Cymbal as an Annular Plate
Suzanna Gilbert & Noah Housley Mathematical Model of a Chladni Plate
Mode 5 over time.
First 8 mode shapes found using solution to the 2D wave equation
Christopher Nyborg Analysis of a Stone Skipping the Surface of Water
|
|
VOLUME 9 DECEMBER 2022 |
Jakob Bates and Jacob Moore Modeling Bulk Tissue Heating With Focused Ultrasound
Ranon Fuller and Kody Shaw Transient Concentration Profile in Electrorefining
Ryan Ruth and Hayden McDow Simplified Heat Transfer Model to Test Assumptions Made for a Modified
Transient Hot Wire Method
Jason Metten and Brigham Ostergaard Analysis of the Freezing of Irrigation Piping
Ehsan Mofidipour Application of Laplace Transformation in Photovoltaic Cells Solar Tracking Control
System
Eric Monson and Tyler Reedy Analyzing and Modeling a Trampoline System Using
Hankel Tranform of Wave Equation
Kyle Pulspher A Thermal Analysis of Rainwater Collection Tanks
Tracy Vogel Transient Thermal Model of a Baking Cake
Teagan KJ Nakamoto Transmission and reflection across material boundaries

|
|
VOLUME 8 DECEMBER 2021 |
Adam Cardoza Effective Numerical Implementation of the Dirac Delta Function
Jeremy Green Modeling 2-dimensional Hydrogen Diffusion Using Fick's 2nd Law
VIDEO1
VIDEO2
VIDEO3
VIDEO4
Eric Lee and Joseph Furner Reverberrations of Plucked Guitar String
Blake Lyons and Nathan Hale Acoustic Waves in a Wooden Cylinder
Chase Oliphant and Corey Smithson Exact Solution of Flow Field at a Rotating Disk
Dallan Olsen Heat Transfer in a Rod with Non-Uniform Cross-Sectional Area
Daniel Orr Optimization of a System of Deployable Euler Spiral Connectors
Joakim Ronstroem An Oscillating Pendulum
Colin Rubow On Cooling and Geometry
Behzad Parsi and Tyler Stevens Design of Circular Piezoelectric Actuator for a Microfluidic Reconfigurable Radio Frequency Switch
Tevin Dickerson and Spencer Truman Doppler Effect with Gravitational Waves in a 2D Space
Gravitational waves produced by two heavy stars orbiting each other
Natasha Wilson and Benjamin Varela Interactions of Boat Wakes on a Lake Surface
|
|
VOLUME 7 DECEMBER 2020 |
Sebastian Valencia-Amores Biophysical Model of Neuronal Action Potential: Hodgkin and Huxley Review
Isaac Wheeler and Gabriel Meyer Ambient Cooling of a Soup Bowl
Shu Wang Preliminary Modeling of Temperature Distribution of Large Area Projected Sintering
Dustin Badger and Paul McMullin 2-D Waves: Combinations and Characteristic Frequencies
Andrew Bedke Convergence Study using Fourier Descriptors in Distortion Research
Josh Cannon Analytical Model of a Heated Plate Used in Small Satellite Radiator Testing
Eric Green Comparing Time-dependent and Time-independent Fluid Flow Assumptions with Time-varying boundary Conditions
Ryan Merrel and Clint Hubbard Modeling the A (440 Hz) Piano String
Peter Kasper and Aaron Thorum Simplified Hot Wire Heat Equation Solution
Justin Loose Temperature Response to the Sinusoidal Heating of a Sample
Kyle Meaker and Ian Sanderson Heat Transfer of Soft Drink in Refrigerator
Phillip D. Stevenson Design of a Self-Propelled, Controlled Double Pendulum
Cole Thatcher Optimization of UV Disinfection Devices Using Mathematical Analysis of Rectangular Duct Flow
Eduardo J. Alvarez and Nicholas F Baker Geometric Dynamics of Vortex Rings
|
|
VOLUME 6 DECEMBER 2019 |
Shaur Humayun Vibrational Damping of a Building Using Base Isolation System
Matthew Goodson and Trenton Colton Radial Thermal Wave Heating Compared to Uniform Source Approach
Hunter Pruett and Lance Hyatt Approximating Deformation of Inflatable Tubules Using Poisson's Equation
Nicholas J. Wallace Preliminary Modeling of Active Thermography for Additive Manufactoring Applications
Scott Gardner and Kyle Hakes Laplace's Equation for the Combustion Region of the Pressurized Oxy-Coal (POC) Reactor at BYU
Nathan Welker Revisiting Stokes' First Problem
TY Hosler and Thomas Naylor Governing Conservation Equations for the Combustion Problem in Interior Ballistics
Nathan Mueller Heat Sink Design
Kent Detrick Transient Heat Diffusion of Nuclear Reactor Similar to Nuscale Small Modular Reactor Design with a Decay Power Source Term
David Wood and Danni Porter A General Biharmonic Equation Solution in Polar Coordinates Using Fourier Transform
Brady S. Hales and Matthew R. Jones Performance Assesment of Optical Particle Counters
Matthew Raun Ice-Cream Churning
Brennen Clark Analysis of Theory behind Laser Flash Method
|
|
VOLUME 5 DECEMBER 2018 |
McCann Dahl 2D Fast Fourier Transform Image Encryption
Andrew D. Orme and Alexander A. Newell Use of Fourier Transform in Jet Engine Distortion Quantification
Christopher Thelin and Landon Wright A Heat Transfer Analysis of a Portable Vaccine Cooler Product Using Integral Transforms
Clinton Spencer Abbott Laser Induced Temperature Distribution in Surface of Powder Bed
Joseph Bloxham Transient and Steady State Effects of Applied Temperature on Cylindrical Calorimetry Pans
Austin Vaterlaus and Derek Sanchez Determining the Temperature Profile in a Microfluidic Chip with Concentric Heating and Cooling Sources
Jared Park A Brief Review of Tensor Operations for Students of Continuum Mechanics
Aaron T. Bame and D. Jacob Butterfield Theoretical Temperature Profile in Parabolic Through Collectors
|
|
VOLUME 4 DECEMBER 2017 |
Jacob Badger and Jared Butler Simplifying Curved Fold Relationships through Normalized Coordinate Equations
Austin Foster and Spencer Bunnell An Analytical Solution to the Heat Equation Compared with Experimental Measurements
Aaron Skousen Guitars, Drums and Differential Equations VIDEO1
VIDEO2 VIDEO3
Scott Egbert and Cody Carpenter Comparison of FTIR Apodization Functions Using Modeled and Measured Spectral Data
Preston Emerson and Daniel Soderquist Vapor Flow through Hydrophobic Micropillar Arrays
Jacob D Jones Heat Equation Analysis of Defrosting a Roll of Frozen Ground Beef
Sam Hayden Review of Thermal Waves, 3D Transient Heat Conduction in a Layered Sample, and Anisotropic Media
Christopher Brooks and Jacob Thomas Determining the Temperature Profile of Stone Spheres Experiencing Convection
Nathan Pherson and Brandon Sargent Spatial Kinematics of a Serpentine Accordion Origami Pattern
Aaron Walters A Fast Way to Find Fatigue Damage on Wind Turbines from Partial Waking
Xanthea Nikopoulos and Zackery Powell The Heat Transfer Properties of a Baked Potato
Mark Redd Spot Cooling Effects on Cylindrical Systems
Fred Fagergren Heat Conduction in a Tube Furnace
|
|
VOLUME 3 NOVEMBER 2005 |
Gary Kenneth Johns Modeling Piezoresistivity in Silicon and Polysilicon
Daniel Karpowitz Bezier Curve Fitting Method for Existing Turbine Blade Design
|
|
VOLUME 2 JUNE 2005 |
Gifford Zach Decker 1D Momentum Integral Method (Thwaites) vs. 2D Finite Element Navier-Stokes
Solution: Computing Flow Separtion, Flow Rate and Pressure Drop
|
|
VOLUME 1 APRIL 2005 |
Brian C. Liechty Non-Newtonian Behavior of a Rotating-Cylinder Induced Flow
Laura Hansen The Cross Correlation: an Essential Mathematical Computation for Particle Imaging
Velocimetry
Craig Peterson A Review of Integral Equations Describing the Radial Distribution Function of
Fluids
Brady Woolford Analytical Solution to Steady State and Transient Flow in Ultrahydrophobic
Channels
Jason Thomas Solving Poisson's Equation on a Discrete Mesh
|
|
FINALS |
FALL 2025 SOLUTION 1 SOLUTION 2
AQUARIUM
Initial condition: the Red Sea immediately after Moses had crossed it.
|
ME-505 FINAL 2024 (SOLUTION)
SOLUTION - (Case I Dirichlet)
Case I (Dirichlet) Solution by Sofia Iannicelli.
I (Dirichlet)
II (Neumann) ,
Case I (Dirichlet) Solution by Cameron Stoker
.
Case I (Dirichlet) g(t)=f0*sin(w*t)
Case II (Neumann) Solutions by Ethan Cleaver.
CICHA WODA
Plynal strumyk przez zielony las,
A przy brzegu lezsal stukilowy glaz.
Plynal strumyk. Minal jakis czas,
Stukilowy glaz zaginal,
Strumyk plynie tak jak plynal...
Cicha woda brzegi rwie,
W jaki sposob? kto to wie,
Ma racje, ze tak powiem, to przyslowie:
Cicha woda brzegi rwie.
A gentle stream flowed through a green forest,
And by the bank lay a hundred-kilogram stone.
The stream flowed. Some time passed,
The hundred-kilogram stone vanished,
The stream flows on as it always has...
Quiet water ruins the banks.
How does it do it? Who knows.
This proverb is right, I would say:
Quiet water ruins the banks.
click on picture to listen
Link: https://www.youtube.com/watch?v=ra_V8tHmK0M
|
FALL 2023
Solution 1
Solution 2
Solution 3
Solution 4
LA ROCHELLE
Cameron Vann Joshua Taylor
George Ankrah and Brooke Lillie
Sarah Sanderson (click to watch the video)
canal
open sea
|
FALL 2022 SOLUTION
A FLYING CARPET AND A FIREBIRD
Jacob Moore and Hayden McDow Jacob Moore and Hayden McDow
Jakob Bates and Kody Shaw Eric Monson and Tyler Reedy
|
FALL 2021 (problem)
SOLUTION (Nathan Hale and Blake Lyons)
"Sibra" music by Vladimir Cosma
Nathan Hale and Blake Lyons
David Parsi and Tyler Stevens (the case with multiple sources in the right panel)
|
ME-505 Fall 2020
Seagull
|
ME-505 Fall 2019 #1
ME-505 Fall 2019 #2
ME-505 Fall 2019 #3
The Running on the Waves
|
FALL 2018
Jet Ski
|
FALL 2017
Radial velocity u(r,t) profile of viscous fluid flow between two rotating cylinders with periodic time dependent velocity of rotation
|
EngT502 FALL 2004 Part I
Solution of problem #1
Maple Solution
Solution of problem #2
Maple Solution

FALL 2004 Part II
|
EngT503 Final Winter 2005
Part I
Quantum Mechanics Section: you can replace this problem by the problem of motion of Gaussian wave packet in 1-D or/and 2-D
Coulomb's potential (Hydrogen atom or planetary motion in 1-D or 2-D microuniverse) with some visualization similar to the problem
for harmonic oscillator (see Lecture Notes for
Chapter 14 or ask me about the guidelines)
Solution
Maple Solution
Vibration of the rectangular membrane with damping:

Part II
|
EngT502 Final Spring 2005 Part I
Solution of problem #1
Maple Solution
Solution of problem #2
Maple Solution
Final Spring 2005 Part II
Reed the paper of Gifford Decker in the 2nd Volume of JAEM
Have a Good Summer!
|
EngT502 Final FALL 2005:
Project BB (Bouncing Ball)
Maple Solution
Solution of Dan Karpowitz
Final 2005 Part I
Reed new papers in the 4th Volume of JAEM
Merry Christmas and Happy New Year!
|
|